重磅!艾诗特虾青素研究成果登顶 Wiley 国际药理学期刊,揭示双重抗血栓新机制!
近日,一项关于天然虾青素双重抗血栓的重磅科研成果正式发表于国际药理学顶级期刊——《英国药理学杂志》(British Journal of Pharmacology)。
该杂志由全球领先的学术出版机构Wiley出版,是药理学领域的经典权威期刊(JCR一区),以对研究机制的深度和严谨性要求极高而著称。

▲研究发表在《英国药理学杂志》第183卷第6期
这项研究由华中科技大学同济医学院基础医学院药理学系、重大人兽共患传染病诊治国家重点实验室、湖北省药物靶点研究与药效学评价重点实验室以及中国荆州天然虾青素应用研究中心(艾诗特虾青素)等共同完成,由方超教授、徐旭林教授团队领衔主导。
历时近3年的深入研究,首次系统阐明:天然虾青素(ASX)通过同时抑制血小板活化和肝脏凝血因子的转录,发挥双重抗血栓作用,且不会增加出血风险。
这一重要发现,不仅标志着我国虾青素在心血管健康领域的基础研究与转化应用,获得国际学术界高度认可,也为全球血栓性疾病预防提供了新的策略。
01
血栓:
全球首要致死“杀手”
血栓性疾病(如心肌梗死、脑卒中等)是全球首要致死原因。目前临床常用抗栓药物(如阿司匹林),普遍存在作用单一、出血风险等局限。寻找安全、温和、可长期使用的天然干预策略,一直是医学界重要方向。
虾青素(ASX)作为天然强抗氧化类胡萝卜素,其心血管保护价值早已被关注,但系统性、分子层面的抗血栓机制,长期未被完整阐明。
02
双重机制:
虾青素抑制血小板活化与凝血因子生成
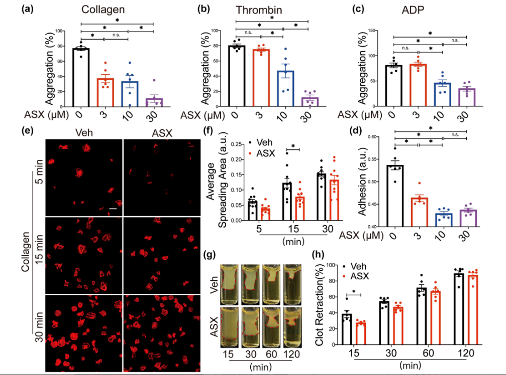
这项最新研究首次从血小板活化、肝脏凝血调控双通路,系统揭示天然虾青素的抗血栓作用与分子机理:

▲ 虾青素可降低人肝细胞中血小板活化及凝血因子生成
抑制血小板活化
虾青素可显著减轻血小板聚集、黏附、铺展与血栓回缩,阻断ROS–PI3K/Akt/mTOR、MAPK/ERK 信号通路,从源头减少血栓启动。
抑制肝脏凝血因子生成
虾青素通过降低肝脏ROS 与核因子 HNF4α 活性,干扰凝血因子转录,从而抑制外源性与内源性凝血功能。
03
与传统药物相比
安全性优势显著
研究同时证实,与阿司匹林仅靶向血小板不同,天然虾青素同时抑制血小板与纤维蛋白,实现更全面抗血栓(有效抑制动脉血栓与静脉血栓形成),且不会增加出血风险,安全性更优。

▲虾青素对比阿司匹林抑制动脉和静脉血栓形成研究数据
研究结论指出:补充天然虾青素可提供一种联合抗血栓治疗方案,在有效预防血栓的同时,能减少对阿司匹林等传统血栓预防药物的依赖,进一步降低出血风险。
艾诗特自2003年创立以来,24年专注天然虾青素的深度开发与应用研究。先后携手中国科学院水生生物研究所、北京大学人民医院等顶尖机构,围绕皮肤、心脑、眼保健、关节及运动营养等领域,持续推动科研成果转化。
基于此次抗血栓机制的重大突破,艾诗特将进一步深化研企合作,推动天然虾青素向药物研发迈进,为全球心血管健康贡献中国智慧。